首页
首页
游戏中心
游戏中心
游戏资讯
游戏工具
雷电圈
云游戏
官方论坛
WIKI
客服中心
历史版本
清空
搜索
热搜游戏
未找到相关游戏或应用
下载模拟器
打开菜单
登录
打开菜单
加载中...
常见问题
更多
安装教程
VT教程
按键设置
优化教程
雷电圈APP
雷电模拟器官方手游平台, 下载享海量福利
下载
全新云模拟器用手机远程控制
点击下载
首页
洛克王国:世界
洛克王国:世界资讯
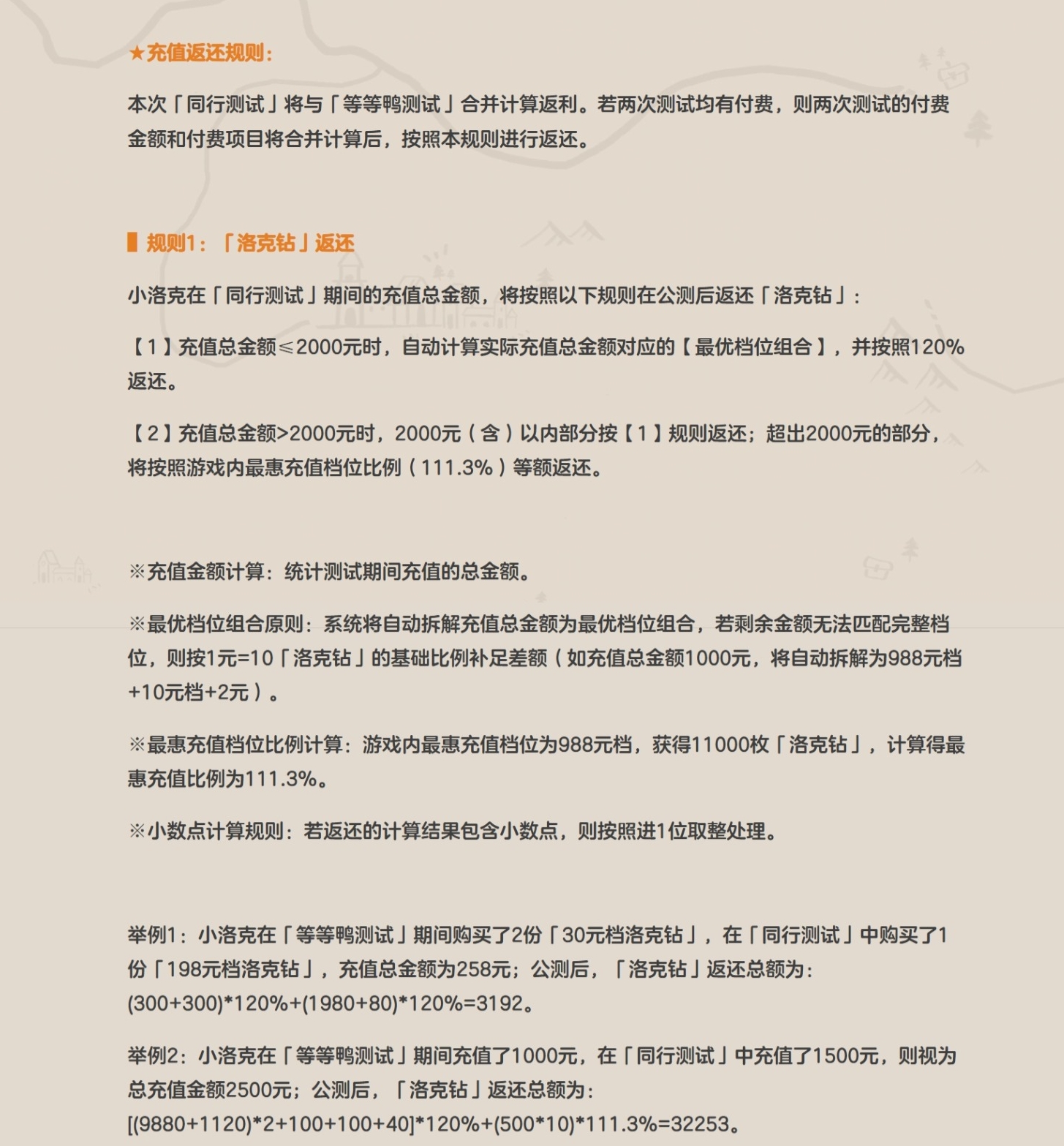
《洛克王国:世界》「同行测式」充值返还规则说明
《洛克王国:世界》「同行测式」充值返还规则说明
作者: 雷电小编
发布时间: 2026年03月16日 17:19
下一篇: 《洛克王国:世界》预注册抢6-7位学号现已开启,手慢无!
洛克王国:世界
预注册抢绝版学号
角色扮演
回合
冒险
养成
立即下载
常见问题
更多
安装教程
VT教程
按键设置
优化教程
友情链接:
展开
收起
友情链接:
雷电加速器
无界趣连
雷电圈
雷电云手机
小滴云手机
驰电云手机
皮皮游戏网
安智网
我爱vr网
3G游戏网
Gamekee
不凡游戏网
灵宝软件站
雷电云社区
线刷宝一键刷机
华军软件园
ZOL游戏
多特软件站
玩一玩游戏网
八门神器
历趣APP下载
安卓下载
手游下载
特玩游戏网
4399游戏资讯
视频直播
游侠手游
热门关注:
展开
收起
热门关注:
三国天下归心
卡厄思梦境
三国志异闻录攻略
粒粒的小人国
洛克王国世界
遗忘之海
异环
夜幕之下
伊莫
王者荣耀世界
白银之城
王者万象棋
最新攻略
最新应用资讯
更多
《洛克王国:世界》预注册抢6-7位学号现已开启,手慢无!
《洛克王国:世界》海量上线福利一文看懂!
《洛克王国:世界》「同行测式」充值返还规则说明
《洛克王国:世界》「同行测式」充值返还规则说明
[详情]
2026-03-16 发布
《洛克王国:世界》这次定了!定档3月26日,三套S级限定时装开服送!
《洛克王国:世界》这次定了!定档3月26日,三套S级限定时装开服送!
[详情]
2025-12-03 发布
《洛克王国:世界》「同行测试」资格发放&下载指引
《洛克王国:世界》「同行测试」资格已于2025年 10月22日开始发放,请留意 短信通知,或者直接 ...
[详情]
2025-10-22 发布
最新应用攻略
更多
洛克王国世界蒲公英娃娃怎么样 洛克王国世界蒲公英娃娃详细介绍
洛克王国世界快速练级攻略 洛克王国世界如何快速练级
洛克王国世界精灵龙有哪些 洛克王国世界龙精灵介绍
洛克王国世界精灵龙是游戏里人气很高的伙伴,也是很多玩家冒险途中必收集的战力。它们有着帅气的外形和强力的技能,在对战和探索中都能帮上大忙。不少玩家都想知道游戏里到底有哪些龙精灵,它们各自有什么特点。接下来就为大家详细盘点洛克王国世界精灵龙有哪
[详情]
2026-03-05 发布
洛克王国世界方方队怎么搭配 洛克王国世界机械方方详细介绍
在该游戏内拥有很多不同的精灵选择,而且玩家也能根据自身的喜好来组合阵容,本期主要是来介绍洛克王国世界方方队的选择,毕竟合理的搭配能让自身的战斗表现更好,许多朋友不清楚洛克王国世界方方队的具体搭配思路,为此小编也是针对它来为大家做个详细说明,
[详情]
2026-03-04 发布
洛克王国世界火神打法有哪些 洛克王国世界火神打法攻略
在洛克王国世界之中,我们能去解锁的精灵类型丰富,像火神就是其中之一,对于洛克王国世界火神打法近期有很多玩家好奇,其凭借出色的技能机制以及爆发表现,成为了pve队伍内的核心输出助力,在核爆流打法表现上也十分出色,大家如果对于洛克王国世界火神打
[详情]
2026-03-03 发布
最新应用资讯
最新应用攻略
《洛克王国:世界》预注册抢6-7位学号现已开启,手慢无!
《洛克王国:世界》预注册抢6-7位学号现已开启,手慢无!
[详情]
[详情]
2026-03-16 发布
《洛克王国:世界》海量上线福利一文看懂!
《洛克王国:世界》海量上线福利一文看懂!
[详情]
[详情]
2026-03-16 发布
《洛克王国:世界》「同行测式」充值返还规则说明
《洛克王国:世界》「同行测式」充值返还规则说明
[详情]
[详情]
2026-03-16 发布
《洛克王国:世界》这次定了!定档3月26日,三套S级限定时装开服送!
《洛克王国:世界》这次定了!定档3月26日,三套S级限定时装开服送!
[详情]
[详情]
2025-12-03 发布
《洛克王国:世界》「同行测试」资格发放&下载指引
《洛克王国:世界》「同行测试」资格已于2025年 10月22日开始发放,请留意 短信通知,或者直接 ...
[详情]
[详情]
2025-10-22 发布
查看更多
洛克王国世界蒲公英娃娃怎么样 洛克王国世界蒲公英娃娃详细介绍
在游戏的设定中,大家可以去解锁各类不同的精灵,而且他们带来的战斗表现上也是各有不同,本期小编主要是来与各位介绍洛克王国世界蒲公英娃娃,作为高人气的精灵选择,它的出现得到了很多玩家喜爱,想要去进一步了解洛克王国世界蒲公英娃娃,那么小编在下文所
[详情]
[详情]
2026-03-05 发布
洛克王国世界快速练级攻略 洛克王国世界如何快速练级
想要在洛克王国的冒险里走得更快,洛克王国世界快速练级是每个小洛克都要掌握的技巧,学会洛克王国世界快速练级的方法,才能更快解锁新地图、培养强力宠物。很多新手刚上手不知道怎么提升等级,常常浪费时间走弯路,其实练级有一套简单高效的思路,下面就把实
[详情]
[详情]
2026-03-05 发布
洛克王国世界精灵龙有哪些 洛克王国世界龙精灵介绍
洛克王国世界精灵龙是游戏里人气很高的伙伴,也是很多玩家冒险途中必收集的战力。它们有着帅气的外形和强力的技能,在对战和探索中都能帮上大忙。不少玩家都想知道游戏里到底有哪些龙精灵,它们各自有什么特点。接下来就为大家详细盘点洛克王国世界精灵龙有哪
[详情]
[详情]
2026-03-05 发布
洛克王国世界方方队怎么搭配 洛克王国世界机械方方详细介绍
在该游戏内拥有很多不同的精灵选择,而且玩家也能根据自身的喜好来组合阵容,本期主要是来介绍洛克王国世界方方队的选择,毕竟合理的搭配能让自身的战斗表现更好,许多朋友不清楚洛克王国世界方方队的具体搭配思路,为此小编也是针对它来为大家做个详细说明,
[详情]
[详情]
2026-03-04 发布
洛克王国世界火神打法有哪些 洛克王国世界火神打法攻略
在洛克王国世界之中,我们能去解锁的精灵类型丰富,像火神就是其中之一,对于洛克王国世界火神打法近期有很多玩家好奇,其凭借出色的技能机制以及爆发表现,成为了pve队伍内的核心输出助力,在核爆流打法表现上也十分出色,大家如果对于洛克王国世界火神打
[详情]
[详情]
2026-03-03 发布
查看更多
洛克王国:世界
洛克王国:世界
预注册抢绝版学号
预约游戏
下载雷电模拟器, 领更多游戏福利
预约游戏
下载雷电圈APP, 领更多游戏福利
玩洛克王国:世界电脑版, 就用雷电模拟器
猜你喜欢
热血江湖:归来
热血江湖:归来
灵妖劫
灵妖劫
问道-雷霆
问道-雷霆
梦幻西游
梦幻西游
神火大陆
神火大陆
凡人修仙传:人界篇
凡人修仙传:人界篇
热门攻略
最新攻略
《鹅鸭杀》【攻略】游戏内黑话规则大全,萌新速看
《金铲铲之战》16.4c版本 2月27日更新公告
《鹅鸭杀》【攻略】角色技能详解
二重螺旋电脑版怎么玩-模拟器多开及按键设置教程
《火影忍者》【本周公告】高招送十连活动即将开启,参加忍者学校修炼拿奖励!
【教程】如何在手机上玩雷电游戏,雷电圈和模拟器互相同步游戏应用攻略
【公告】关于益玩渠道《蛋仔派对》游戏停运转移通知
《烈焰觉醒》必看起号推荐攻略
虚环露早解析 虚环露早怎么样
夜幕之下幽灵配队思路有哪些 夜幕之下幽灵配队攻略
大店小二公测时间介绍 大店小二什么时候公测
梦境护卫队什么时候公测 梦境护卫队上线时间介绍
电脑用安卓模拟器哪个好 电脑用模拟器渠道推荐
《蓝色星原:旅谣》「恒序测试」正式定档4月3日
《龙符:天祭》蜀·赵云
《梦的第七章》【链接者档案】阿斯克