还在为战力卡关而发愁?
别忽略了角色身边的 “最强战友”—— 宠物!
作为游戏中隐藏的战力增幅核心,
这篇攻略将带你吃透宠物培养逻辑,避开资源浪费坑,快速锁定适配宠物,让你的战力再上一个台阶!

一、系统核心:
宠物系统是通过升级和升星来提升角色战斗力的重要途径。
●升级:消耗【砺齿棒】可提升其等级,增加其基础属性(攻击/防御/气血),从而直接提升角色战斗力。
●升星:消耗宠物本体进行升星,提升基础属性,并在特定星级解锁或强化宠物技能。
获取途径:
●宠物本体:运营活动「龙门金蛋」、「百兽历练」
●砺齿棒:「百兽历练」
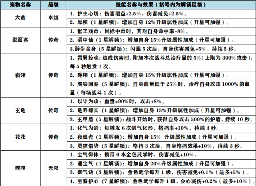
二、宠物介绍
下表为首版本6只宠物的详细信息:

三、宠物推荐
选择宠物应基于你的流派特点、战斗风格(PVE/PVP)和资源投入。
1、新手/平民首选:大黄
●推荐理由:作为唯一卓越品级宠物,获取和升星成本最低。技能简单直接,提供全能的伤害增益和减免,万金油搭配,适合所有职业前期过渡。虽然成长上限不如传奇宠物,但性价比极高。

2、高生存/护盾流派首选:玄龟
●推荐理由:拥有最强的开场生存保障【玄甲盾】,拥有一定的保命能力。技能以守为攻鼓励保持高血量,与护盾流派完美契合。是PVP和高压PVE中的生存利器。

3、输出与生存兼备/残血流派首选:霜翎
●推荐理由:综合能力极强的宠物。霜翼掠魂能根据治疗量附加伤害,越持久的战斗输出越高;鹰唳回春则提供了一个强大的“保险丝”,防止暴毙。适合追求持续输出和稳定生存的侠客,是PVE中的顶级选择之一。

4. 闪避流/PVP特化/毒流派首选:酩酊客
●推荐理由:技能机制非常针对PVP。猴王戏毒配合中毒效果能极大降低对手命中率,醉步金身进一步强化闪避后的生存。如果你是闪避流玩法或经常参与PVP,这只宠物能带来巨大的战术优势。

5. 格挡流/普攻流派首选:花花
●推荐理由:技能完全围绕格挡机制设计,非常专一。普攻流派的武学搭配主打格挡,花花能将其收益最大化,提供极高的瞬时坦度。是普攻流派的核心组件。

6. 重氪/后期终极追求:嗅嗅
●推荐理由:无双品级,拥有最高的属性成长(20%属性加成)。其技能强度与金色武学的数量和等级深度绑定,后期成长空间巨大。但培养成本极高,需要大量金色武学支撑,只推荐资源充沛、旨在追求极致后期的玩家。

总结
●优先级:优先解锁一只与你核心武学匹配的传奇宠物,并集中资源培养。不要分散资源同时培养多只。
●升星策略:对于传奇宠物,1星(解锁属性加成)和5星(解锁关键技能)是质变点,应作为中期目标。
●资源规划:【砺齿棒】用于升级,是稳定提升战力的基础;宠物本体用于升星,是触发质变的关键。请根据你的长期宠物选择来规划资源,避免浪费。
●灵活调整:后期可根据不同副本或竞技场需求,切换使用针对性的宠物。























